乐天堂fun88
首页
集团概况
集团简介
集团领导
部门设置
下属企业
组织架构
集团产业
新闻中心
乐天堂fun88要闻
经营管理
企业党建
清廉乐天堂fun88
安全生产
信息公开
工作制度
信息公开年度报告
乐天堂fun88专题
社会责任
企业风采
企业文化
企业文化
乐天堂fun88文化
笔韵视界
人才招聘
公告
集团公告
乐天堂fun88资产交易平台信息公告
首页
公告
集团公告
正文
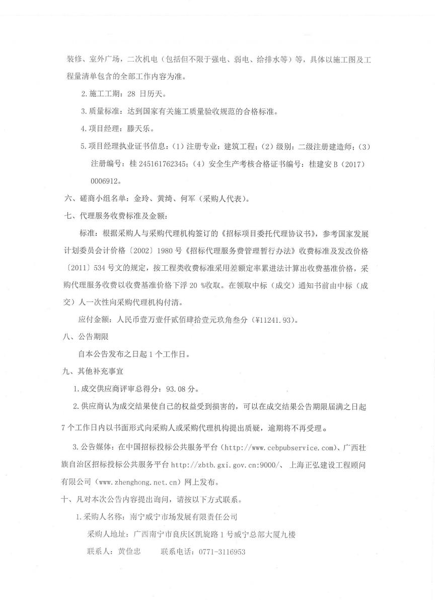
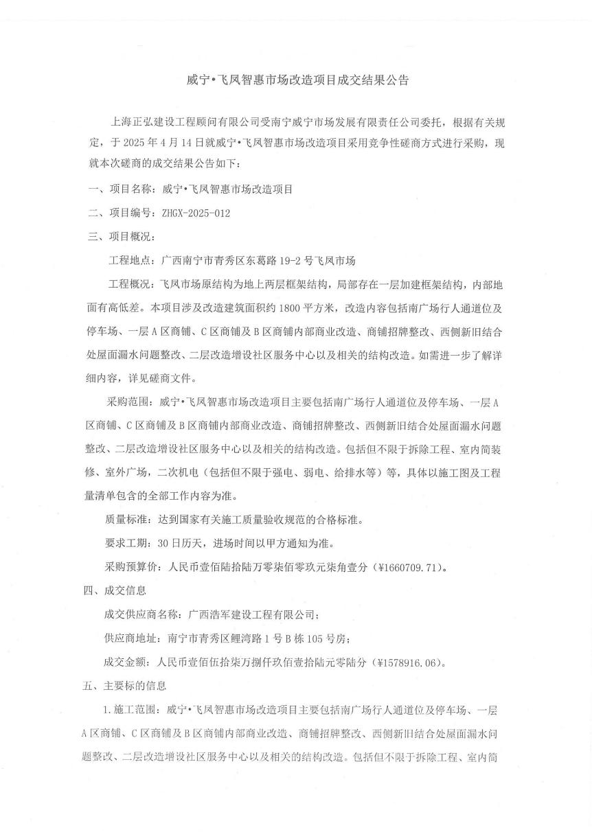
乐天堂fun88·飞凤智惠市场改造项目成交结果公告
发布时间:2025-04-28
点击量:
附件【
附件.飞凤智惠市场改造项目-评标报告及附表.pdf
】已下载
次